导读:技术是单向射出的箭,文化是轮回重生的新。
关键词:花西子、产学研
如果有人说“加强对中国文化的弘扬和传承”正在成为关乎行业未来的重要事项,大部分人大概会将信将疑。但这很可能已经是个事实,美妆产业迫切需要一场深层次的“文艺复兴”。
2024年6月8日,第19个文化和自然遗产日,借此机会我们来聊一聊这个话题。
01,
科研投入替代不了“文化”驱动
毫无疑问,国货正在高歌猛进。
记者综合魔镜洞察等第三方数据发现,2023年中国品牌所产生GMV的占比已经达到52.22%,历史性地突破了50%。

国产品牌正在全面崛起,已经是大势所趋。凭借本土化优势和成熟的供应链,国货在大众市场拿下更多的份额已经只是时间问题。那么,用更长远的目光去看,中国品牌要补的下一课是什么呢?
答案就是“文化和艺术”。
2023年中国市场全渠道销售额top10品牌中,高端品牌和大众品牌刚好各占5席,其中大众品牌中的3个席位已经被中国品牌占据,但高端品牌全部为外资品牌。

中国企业为什么做不好高端品牌?
尽管目前在全球范围内,关于何为高端品牌并没有一个严格的学术定义,但大部分研究倾向于认为:高端品牌是一种特殊的商品,其零售价格明显高于同类的普通商品。有着高于一般消费品的品质和丰富的文化美学内涵,满足了人们的精神需要,带来更多的愉悦和享受,彰显了财富、身份和地位。[1]
从高端品牌的定义不难看出,高端品牌和大众品牌最根本的区别在于大众品牌侧重“功效”“品质”“性价比”等物质属性,这显然是科技能解决的问题;而高端品牌在物质属性之上,还必须包含丰富的能彰显身份和地位的“精神价值”,这就属于文化范畴了。
因此,BeautyStreams美妆智库全球合伙人、中国香化协会可持续发展(ESG)专委会主任王茁曾在接受媒体采访时表示:随着行业对科学的重视程度不断提升,下一个阶段最重要的是补足“艺术性”,化妆品行业玩的是“科学+艺术”,高级阶段的化妆品是一件半艺术品,功效不是唯一的驱动因素。[2]
其中的卡点也就几乎一目了然。
当中国企业在大众市场完成对本土市场的占领之后,下一阶段的战略性重点将不可避免地变成如何完成对“高端市场”和“海外市场”的拓展。这时候,品牌该如何面向全球实现文化输出就会成为一个巨大的卡点。
那么,中国企业该如何才能突破这个卡点呢?
记者通过系统地比较发现,中国本土美妆企业中具有系统性构建“科学+艺术”双驱动能力的企业还极为少见。综合来看,反而成立于2017年的年轻品牌花西子可以算是其中的佼佼者。
接下来我们以花西子为案例来详细解读品牌如何通过弘扬和传承中国文化,来形成自己的独特风格,并走向海外。
02,
品牌“美学体系”的三步构建策略
产品是品牌与消费者沟通的第一桥梁。
因此,花西子首先从消费者拿到产品后能最直接体验到的元素入手,分别从“色彩”“包装”“材料”“工艺”“字体”5个方面围绕“东方美妆”进行了原创。这种原创的核心精髓在“承古赋新”四个字,既从传统文化中吸取营养,又从当代审美出发进行创新。
比如:花西子品牌名的中文字体就是品牌独创的“花西子体”。据了解,这种字体由字体设计师刘兵克历时一年多完成,以中国小篆为骨,宋体为韵,纤细柔美中透着坚定风骨。

(图片来自刘兵克个人微博)
另外还有颜色。
色彩是衡量彩妆产品品质的一个重要指标,也是一项重要的设计要素。但是凭借目测和主观判断很难让产品在量产的过程中,保持色彩的稳定和一致性。因此,19世纪科学家们发明了现代色彩体系,从色相 H ( Hue) 、明 度 V( Value) 、彩度 C( Chroma) 三属性角度对颜色进行量化,这样在Photoshop等设计软件中就能将所有颜色准确还原。[3]
但中国古代并没有色彩体系,导致不同人眼中的“粉色”和“黛色”往往存在差异。据了解,花西子在做了大量文献和实物考古之后,以传统画眉所用的矿石为原型,复原了中国传统色“黛色”,并将其作为品牌的主色调。

除了色彩和字体,花西子花费精力最多的是通过包装、材料和工艺的创新,来传达东方美学。
比如,花西子的产品包装大量运用了“轩窗”“同心锁”“中式鼻烟壶”“中式衣裙”等中国传统文化元素,来增强产品的美感和文化底蕴。

而要达到质感、美感和实用性的统一,还要能传达出中国传统文化的韵味,并不是一件容易的事情。需要设计创意团队进行大量的脑力劳动,本质上这种劳动的付出并不逊色于科学家在实验室的付出。
由于这些器型并不是市面上已有的包装,因此全部必须开私模进行生产,投入同样巨大。更重要的是,有时候为了达到预期效果,还不得不深入进行工艺和材料领域的创新。
比如,根据公开报道,为了将定窑白瓷复刻应用于彩妆产品的包装,花西子的研发团队深入世界瓷都景德镇进行了长时间的调研,最终才克服技术难点,成功开发出陶瓷彩妆系列产品的包材。当然,最浓墨重彩的要数花西子的“民族印象系列”,无论是对苗族錾刻工艺还是傣族花丝工艺的复刻,还是对蒙古族皮雕工艺的再现,都需要以传统工艺为灵魂,以现代技术为载体,进行深度融合创新。

但做到这一步,还只是从“产品”层面,完成了“花西子风”的塑造,接下来还要完成在使用场景和使用方法上的“花西子风”塑造,这重点体现在对“中国妆”的挖掘和弘扬。
尽管由于中国文化的复杂性和多元性,很难定义什么是“中国妆容”,但花西子联合学者和彩妆师经过长时间的研究,最终从“技、色、意、神”四个维度完成了对中国妆内核和特征的提炼,并以此为基础提出了中国妆风格特征的3种画法。最终从“心法”演变成“招式”,完成了将“中国妆”从概念落实到消费者可感知的真实场景的完整过程。



(中国妆风格特征的3种画法:细长眉、眼下彩、点珠唇)
记者认为,这一步对于花西子整个品牌风格的塑造,具有非常重要的价值。
“花西子风”的完整塑造过程大致可以分为“产品风格创新”“生活方式引领”和“展示场景拓展”三大步骤。其中产品创新有可以拆解为“色彩”“字体”“材料”“包装”“工艺”5个层面的创新;而围绕“中国妆”的创新,本质上是完成了从“产品”向“消费场景”的延伸,让消费者知道如何正确地使用花西子彩妆画出满意的中国妆容,从而实现引领“生活方式”的目的。
当完成了这个从产品到消费场景的闭环之后,花西子就可以以此为基础,一方面,通过持续推出“二十四节气妆容”“世博会中国馆礼仪妆”等方式,和社会热点保持持续互动,推动中国妆的普及从而稳固消费者对花西子品牌的消费心智;另一方面,通过在杭州、三亚、京东、巴黎等全球知名城市开设风格鲜明的实体店,全面立体地展示品牌风格,形成线上线下结合,虚拟与现实结合的立体品牌沟通体系。
由此可见,品牌举办艺术展或者赞助文化活动,本质上应该属于“展示场景拓展”的延伸。如果不在前两个环节打牢基础,终究只能是空中楼阁。这是很多品牌在谈及文化和风格的时候,要么空洞无物要么不知所云的关键。

不过,如果仅仅做到这个层面还不足以构建起“科技+艺术”的双驱动能力,如何通过科技构建起“东方美妆研发体系”,完成从艺术风格的“表”到研发体系的“里”的统一,是花西子的另一创举。
03,
文化研究也是美妆研发的重要部分
花西子的母公司宜格集团在2021年正式提出,将用5年的时间总投入10亿元打造“东方美妆研发体系”。从称呼就可以看出,这是一个具有明确价值观导向,和其在文化层面着重打造的“东方美妆文化美学体系”互相呼应的研发体系。
花西子将这个研发体系归纳为“五梁十柱”。
“五梁”是指花西子打造的五大研究中心——消费者研究中心、化妆品科创中心、人体肌肤与生物电子研究中心、工业设计与CMF研发中心、东方美学与空间创新中心;“十柱”则是指花西子的关键研究领域——肤、论、料、方、效、器、标、色、材、工,即东方肌肤肤质肤色研究、中医药理论体系研究、东方特色原料研究、东方特色配方研究、人体功效评价体系研究、人工智能与美容仪器研究、花西子标准制定、东方色彩体系研究、东方材质体系研究、东方特色工艺研究。

从结构上就能看出来,这是一个兼顾了科技和艺术,文理兼修的体系。
一方面通过“化妆品科创中心”和“人体肌肤与生物电子研究中心”完成皮肤科学、配方、新原料、功效评价、基础理论研究等传统化妆品研发需要做的“硬研发”;另一方面,通过“工业设计与CMF研发中心”“东方美学与空间创新研究中心”等,为完成“产品风格创新”“生活方式引领”“展示场景拓展”三步走闭环,完整向消费者呈现“花西子风”提供解决方案。
可以说这套研发体系,才是“花西子风”能持续完善和贯彻,顺利开启“科技+艺术”双引擎的关键。
值得注意的是,花西子在对中国文化的挖掘和传承上,除了依赖于其独创的“东方美妆研发体系”,还有一套以公益形式存在,但却和品牌建设息息相关的系统。
公开资料显示,花西子的母公司宜格集团在2021年就注册成了浙江省首个由美妆企业发起的非公募基金会——宜格慈善基金会,并设立了宜人计划、宜学计划、宜文计划、宜安计划、宜心计划五大公益版块,重点关注教育助学、困难群体、应急救援等领域。
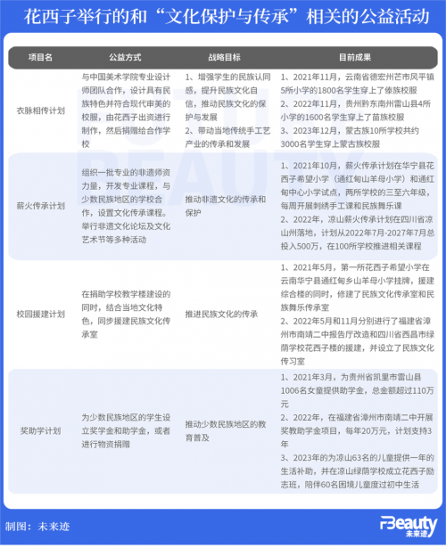
在宜格集团所进行的诸多公益事业中,有一个非常特殊的项目,重点是对少数民族文化和非物质文化遗产的传承,但其所实现的社会效益却是多方面的。
从2020年开始,花西子先后走进苗族、傣族和蒙古族聚居地,通过为这些少数民族的学生定制校服、设立奖学金、捐建教室、开办文化传承课程等一系列公益活动,来面向下一代推动传统文化的传承和保护。

公开资料显示,花西子到目前为止已经为超过3300名蒙古族学生以及1800名傣族学生和1600名苗族学生定制了“专属民族校服”,在超过100所少数民族学校开展了传统文化传承课程,直接影响学生人数超10万人。
更重要的是,在这一过程中花西子通过与高等艺术院校和当地的手工艺人合作,深度发掘当地传统文化和传统技艺,让新品开发的文化之根深深扎入当地。截至目前,花西子推出的苗族印象系列、傣族印象系列和蒙古族印象系列产品,都是以此为基础展开。
据了解,花西子的规划是对中国56个民族的传统文化逐一进行发掘,一旦这一规划完成,花西子不仅将“文化自信”的种子种进了年轻一代的心中,还会形成一个庞大的由各民族非物质文化遗产手艺人和高等艺术院校组成的“文创生态圈”。无论从企业效益还是社会效益出发,都是双丰收。
如果我们将文理兼修的研发体系视为“花西子风”的中后台支持系统,那么通过公益活动串联起来的这个“文创生态圈”就将是“花西子风”的生态支持系统。
04,
产业应用是最好的文化传承方式
文化是一个国家和一个民族的灵魂,坚定文化自信,是事关国运兴衰、事关文化安全、事关民族精神独立性的大问题。
而在众多的促进文化自信、推动文化传承的方式中,产业化应用无疑是影响最为广泛,也最为深远的方式之一。
公开资料显示,花西子的产品目前已经在全球100多个国家销售,同心锁口红和空气蜜粉已经成为受到中外消费者追捧的明星产品。
2024年9月,花西子还将和LVMH集团旗下的奢侈品旅游零售商DFS(迪斐世)合作,在法国巴黎的莎玛丽丹百货开设首个欧洲专柜。这将是继日本东京伊势丹百货专柜之后,花西子的第二个海外专柜。
记者注意到,在海外时尚媒体的叙事体系中,中国风彩妆已经成为C-Beauty的代名词,并在刷新全世界对中国的认知。
法国时尚杂志《ELLE》的美容总监侯·凯瑟琳(Kathleen Hou)在去年年底发表的一篇分析花西子和中国彩妆的文章中就提出:中国的美容品牌及其粉丝正试图重新定义“中国制造”这个词。
这种认知的改变,是过去我们耗费无数时间和精力不曾完成的目标。
就像欧莱雅展现了属于巴黎的精致和优雅,雅诗兰黛展现了代表纽约的时尚与摩登,从全球来看,每个伟大的品牌都有其专属的品牌基因,都有其扎根的文化母体。中国品牌要想再上一个台阶,走向高端、走向全球,对中国文化的挖掘和传承将是一个无法绕开的话题。
花西子作为其中的探索者和先行者,已经为中国美妆产业探索出了一条行之有效的真实路径,这对于整个行业来说是尤为宝贵的经验。
然而,在记者看来,抛开所有操作层面的经验和方法不谈,花西子给我们最大的启示反而是“沉下心来”。
对中国来说,现代美妆产品是一个不折不扣的“舶来品”,经过几十年的教育和同化,无论是中国消费者还是中国的从业者,对化妆品包装应该是什么样,今天应该画什么样的妆容,早就已经像对待空气和水一样习以为常。
这时候,如果要定义什么是中国的化妆品,并且通过这些产品向外传达中国的美学和价值观,就像建造一座高楼一样,需要完全沉下心来,从地基开始建起。
这在美妆产品中,将具体表现为从“瓶子”“盖子”到“造型”“原材料”以及背后的“理论体系”,都需要一点一滴地重塑。
这将是一条充满挑战的道路,一方面因为没有模仿和学习对象可以抄作业;另一方面,中国目前还处于“文化自信”全面觉醒的前夜。我们已经习惯了“充满屈辱”的近代史叙事和“因为落后所以要奋起直追”的思考方式。所以,在对待中国文化上,正表现出一种积极呼吁文化自信,却经常性陷入自我怀疑;像薛定谔的猫一样,对传统文化保持着一种既“土”又“潮”的不确定状态。
但我们有理由相信,随着“沉下心来”的人和企业越来越多,中国美妆产业的这场“文艺复兴”终将全面到来。
参考资料:
徐伟,对话王茁:营销过度是误解,化妆品行业恰恰是营销不足,增长工场,2023-6-30;
[2],吴 琪,丁俊杰,奢侈与炫耀: 基于炫耀性消费的奢侈品传播机制研究,现代传播,2013年第6期
[3],刘珈利,贺荣 ,田伟 ,夏帅飞 ,祝成炎,色彩体系发展概述及其在傣锦设计中的实践,丝绸杂志:2021.09.018.
